发新话题
打印

信力建:谁让中国的教育失魂落魄

信力建:谁让中国的教育失魂落魄



精彩观点:

之一民国时的民办教育规模不大,教会兴办的学校居多。这些学校的确培养了一批“学贯中西”的杰出人物。建国以后,私立院校全面被改造。第一阶段是1952年的院系调整,第二阶段是文革,第三阶段是高校合并,民办大学教育基本被废。

 之二我们现在没有严格意义上的民办大学。现在有很大的争议在两个问题上,摊大饼似的大学扩张,是不是造成了大学毕业之后就失业的根本原因?私立大学在未来应承担的社会的角色是什么呢?规模到了一定程度之后,效率是递减的,管理也是有边界的。

 之三公办学校和私立教育,承担着两个不同的社会功能和作用。公立学校承担的国民教育功能,要保障所有国民平等的完成教育,他追求价值的最大化和效率的最大化。私立教育刚好相反,它是帮助富人受教育。私立教育是劫富济贫,有钱的是自己花钱去受教育,穷人或者普通国民是由国家花钱去受教育。

 之四我们的学生经过了12年的寒窗苦读、早起晚睡,一直在做一个抢板凳游戏,抢名校的板凳。我们现在做的是体育而不是教育,是竞技。教育改革要思想解放,不仅做教育特区,引进外国的学校,还应该恢复1949年被摧毁的私立大学或者民办大学,全部恢复。

  

之五教育部要有功能的转变,从屠夫转为助产师,要帮助每个中国人都能够读书,帮助任何一个中国人,找到他们读书的方法、时间、地点和方式。中国教育要有立交桥,而不是一座独木桥。我们要提供一个大超市,老百姓自己去选择。

 之六中国的教育现在可用一个词语形容:失魂落魄。现在我们尝试设计了公民教育课程,引进“三生教育”——生产、生活、生命。同时,教育如果要培养“接班人”就学政治,而“建设者”不用学,建设者归建设者,接班人归接班人。

主题:中国民办教育漫谈

主讲嘉宾:信力建 (民办教育专家、信孚教育集团董事长)

主办:中国政法大学法学院 腾讯公益慈善基金会

承办:腾讯评论 

时间:2010年 6月25日(周五) 晚上19点-21点

主持人:杨子云

 主持人:今天是燕山大讲堂第74期,今天我们请来的是信力建先生,他是民办教育专家,信孚教育集团董事长,信孚教育集团是一个民办教育的集团。今天主讲的话题,历史与现状:中国民办教育漫谈。讲这个话题时,信总会从民国时期的教育情况说起,重点会讲讲他作为民办教育家这么多年来从事民办教育的体悟和感受,让我们掌声欢迎信总。

  

信力建:各位好,非常高兴能够跟大家一起探讨民办教育,这里写的是民办教育,实际准确地讲应该是私立教育。大家放弃看世界杯来到这里,看来大家对学习还是比较重视。

 我们分两段讲,前段先看看1949年以前的民国教育状况,第二段讲1949年以后的教育。49年以后,中国重新有民办教育或者私立教育最早是 1985年或者80年代中期,一般人有印象的是广东的英豪学校,还有在四川有卿光亚办的光亚学校,即“范跑跑”后来在那教书的学校,这所学校在1991年时创办的。1949年以后重新恢复的私立学校中,首先是恢复私立小学,正式的大学更晚,大约近10年才有。

 民国时期的民办教会学校

 清末民国时,老外进来,主要以教会的形式在中国办学。

1921—1922年基督教在中国创办了7000多所学校,学生达到21万。这个数据在现在来讲是很少的数字,一来是因为在民国时,人口没有这么多,清末中国约有3亿多人,抗战初期时是45000万;二来,那时候受教育的人也特别少。那时候没有工业与城市,上海还没有形成,只有北京城。



当时基督教学校有5000多所,中学200所,大学16所。后来很多大师,都是出自教会学校。有一个词叫“学贯中西”,这个词很重要。评价中国的学者的学术达到什么程度,最重要的一条标准就是“学贯中西”。这个表述,中国人和日本的表达是不一样的,中国就是“中学为体,西学为用”。日本的表达最早是“和魂汉才”,后来是“和魂西才”,不是用“体”,而是用“魂”,是日本人的“魂”加上汉人的学问或者西人的学问。这是有意思的事,换了一个字,但是整个的境地却发生了重大变化。日本人在这个问题,比汉人或者中国人要厉害得多。

民国时期这些学校的确培养了一批“学贯中西”的人。1921年中国的公立大学有北京大学、山西大学、北洋大学三所,私立大学有5所,教会大学有16所,看这个比例。从晚清到民国的时候,教会大学比例相当大。中国人或者大陆接触西方、认识西方从哪里开始?一般的人认为是自明朝万历年间的利玛窦开始,利玛窦在哪里登陆的呢?从澳门登陆,他首先把天主教的东西带来,后来是教会。利玛窦来的时候,明朝挺发达的。明朝的最后一个宰相,他是基督徒,他加入了基督教,这很奇怪。
天主教小学和神学的有9000所,中学200所。基督教来中国之后,有很多事情非常特别,其中有一个是太平天国的洪秀全,在文革时,这个人是属于正面人物,实际上可以定义是邪教的头目。他创立拜上帝教,认为自己是耶稣的弟弟。

第一、教会大学培养出很多杰出人物
教会大学培养出了很多杰出的人物。金庸,大家都比较清楚,他写的武侠小说,影响了一代中国人,尤其是中国的企业家,文化不高的都学了金庸,中国企业家有金庸情结,什么情结?必须找一个宝藏或者秘笈,以为做企业只要找到宝藏或者秘笈,就能成为一方的领袖。费考通、李政道等等。金陵大学的南怀瑾,他现在写了一套书。陶行知大家更知道了,中国有一个专门的研究院:陶行知研究院。辅仁大学有王光美等。燕京大学冰心、俞大刚,俞家跟曾国藩的曾家这两家联姻的。是一个很大的家族。目前在美国、台湾、大陆都是很有势力的。岭南大学,还有沪江大学的徐志摩。

第二,民国时的教会教育规模
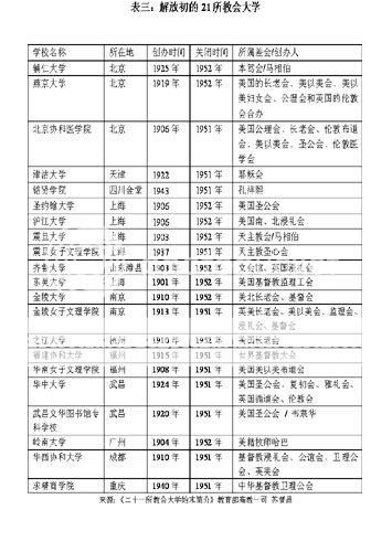
民国时,以刚才的比例来讲,教会教育在民国时占更大的比重,表一、表二中有一些教会大学的统计,和1922年基督教会在校学生有一些资料。第二个数据是各个大学招生的人数。这些数据看上去以千计,但民国时,还没有抗日战争之前,中国能够读到大学的人很少。因为刚刚废除科举,开始走到现代的大学的阶段,整个的情况不一样。废除科举之后,中国人受到的很大的冲击,传统来讲,学生的思维里面和他们的家长认为读书就是为了做官,如果读书不做官的话,读书是没有用的。西方人来了之后,他们带来一些学科,比如医学、看护,也有神学和法律了,但比例很少,最多和最主要的还是医学。其实基督教在全世界,包括在中国,主要做了两件事:一是行医,一是办教育。

上面的两个表也说明了这个事情,文科、理科,当时医学院蛮多的,教育只分为文理学院和医学院。当然还有一些神学院。到目前,中国在教育上依然有一个很大的问题:我们的学制是在苏联引进来的一套学问,比较头痛的是,苏联人自己都把它废弃了,而我们却还保留着苏联的教育模式。

1949年以前的学校,培养了很多人才,这里面我再提出一个观点与大家做参考。抗日时,出现了一所很好的学校,是西南联大。西南联大出了很多优秀的人物。汪精卫统治下的伪政权从来没有人说,但不可否认,汪精卫统治下的伪满政府的教育比国民党统治下的重庆的教育,许多方面要更优胜。这是一个被屏蔽掉的信息。只是到了1945年时日本人战败了,美国人胜了,国民党胜了,汪精卫败了,那些人跑的跑,杀的杀,几没有了。

这有一些数据,如果有人愿意做学问去查,九年义务教育的水平,学校经费、学生拥有的教师等一系列的数据来讲,汪伪政府做得比重庆政府要好,这个很特别。


 1952年出现了“院系调整”。大陆易手后,顶尖学者基本上跑掉了,蒋介石在我们的一般资料反映,是一个很反对知识的人,事实并不是这样,当他逃跑到台湾的时候,他做了大量的工作,派总理、甚至议长、很有名的人,一个一个地去问那些知识分子要不要去台湾。并且派专机接去台湾,比军长待遇还要高,这说明蒋介石对人才还是很重视。而我们后来所做的事刚好相反,到1952年,以前属于伪满和国民党的人,基本上被杀的杀,赶的赶。

这些大量的私立院校,在1952年开始进行全面改造,校舍收归国家,原来的教学全部废除,历史上叫做“院系调整”,事实上这些学校基本上全部给废了。

辅仁大学是1952年关闭的,燕京大学也是1952年关闭的,北京协和医院、天津的京都大学是1951年关闭的,圣约翰大学也是1951年关闭的。震旦大学、齐鲁大学、东吴大学(台湾还有东吴大学),金陵大学也关闭了。宗教大学基本上都被关闭了。这些都是私立学校培养出的杰出人物。这是民国私立大学的情况。当时军阀也办大学。

1949年以后,怎么把大学给毁灭了呢?总体来说分三个阶段,第一阶段是1952年的院系调整,院系调整之后,一切教育按照苏联的专业化。1947年曾经发生了两件事,第一件事国民党在1947年已经决定抛弃大陆了,蒋介石在1946年还是1947年提前去了一趟台湾,那时他心里面好象有一个想法:万一退守,就是到台湾去。所以从重庆回到南京做总统时,原来因怕战乱毁坏而藏起的故宫文物没有没回北京,一直派重军看管这些文物,并且很快开始转移运到台湾去。第二,因为日本人的投降,中国发生了一个大事情,经济全部崩溃,围绕着抗日战争或者围绕着东京军部所产生的整个战争经济全部崩溃。崩溃的结果是,90%以上的人失业,所有的企业全部都停了。国民政府不得不发行的金元券和银元券,间接上把国民党给彻底毁掉。1946、1947年非常冷,不但冷而且发生了旱灾,这一连串的事情,导致国民党不得不逃离。一直到1952年,国民党的学校受到弃用,一来由于意识形态的改变,二来还有一个原因,新建的国家没有钱养着这些人,所有的宗教场所,所有的人,不从事生产的人,尼姑、道士、屠夫……通通要去种田。第二阶段文革时也是这样,把知识青年赶到农村去,其背后的逻辑,并不是从正面的政治斗争所反映的,而是谁去生产粮食的问题。哪些人去吃剩余的粮食,正是粮食供给的问题直接把学校全部给毁掉了。文革时,很多资料反映,10年的时间,很多东西被毁掉了,仅有的老师全部赶到牛圈里面,或者批斗,或者自杀,或者跳楼。

第三是高校合并大变迁,这是李岚清总理主导了一次合并,把1952年还留下来的一些学校,或者建国开办的一些名校进行合并。比如我所知道的广东的中山医科大学,其学历在香港是受承认的。当时香港政府承认中山医科的学生,却不承认中山大学的学生。高校合并时这两所学校合而为一了。其它很多学校也合并掉了,很多名校都没有了,这是第三次毁掉大学。大学这次的合并可能也合并了200—300所学校。这次合并有很大的争议,我自己观察到这种合并对大学的伤害很厉害,没有传统意义的大学,我们不讲民国的思维,就讲对解放以后我们共产党的思维,也是很大的毁坏。因为当时一般的中国人,认为北大、清华、复旦等是名牌大学,这些大学本来是象牙塔一个很重要的组成部分,但合并之后,就变成摊大饼,稀释掉了。所谓扩招,就是没有这种大学了,在传统的意义上大学第二次被毁掉。

现在比较尴尬的是,中国究竟还有没有大学?中国说,没有一流大学,但最近有一个校长就说,中国连严格意义上的大学都没有。设一个标准,比如讲,排名,这当然是帝国主义的阴谋,搞了一个排名,把北京大学、清华大学排到200名以外,在世界排名里面,排不上号,后来中央政府投了很多钱,像三国里的曹操,把小舢帆用铁链子圈在一起,以为是做出了一个航空母舰,这是一个错误的路线,在这三次的毁坏里,大学已经是“失魂落魄”了。

大学不是一个校园,不是一个建筑物,大学首先必须有一些大师,大师才是大学,没有大师就不是大学。我们现在举目看去,哪个学校敢声称自己拥有一个教育家呢?一个也没有。我们有北大、有清华,那么北大有谁、清华有谁,很少人去认真考究。

我们到美国了解,美国的一所名校,诺贝尔奖的获得者就有十几个,你随便碰到的那个人,可能不起眼,但是在学术上可能是很有造诣的。另外他们的大学有一个情况,我们以为哈佛和斯坦福这类大学,我们把它划在私立大学里,但这是错误的划分,因为斯坦福和哈佛这两个人,或者其他这类学校的人,在他死之前,已经把这所学校和所占的地全部捐给基金会,现在所见到的学校是由基金会管理的,不属于任何一个人,但可能是属于许许多多人:基金会的管理者有责任,校长有责任,最大的教育经费来源是学校的校友会,从他那里毕业的学者,尤其成功的那些学者,每年都会大量地捐款给他,他是一个基金会管理,就哈佛来讲,有很多的地,这些不动产有几百个亿,以每年延伸出来的利润来维持它的运作,所以它不是私立的。

我们现在没有民办大学,或者没有严格意义上的民办大学。怎么办,中国的教育怎么走,1990年以后,《民办教育促进法》出台以前,中国批准了一部分大学,是叫高职院校。这很难说是不是大学,只是随便弄的概念。在统计里面,有200—300多所的这类的大学,在周济颁布了《民办教育促进法实施条例》里边,就推出了一类学校,叫做高等职业学院,批准了有200—300家,亦即所谓的名校办民校。第二词是独立学院。现在有很大争议,现在要求他改为“五个独立”:独立财政、独立经营等,现在有困难,还在做这样的事情,把这两种类别加起来,大概有400—500所大学,叫私立的或者叫民办的大学。现在全国有13亿人,但拥有大学的数量没有美国3亿人拥有的大学数量多。

美国有3000多所大学,台湾有1000多所大学,我们也有1000多所大学,我们的大学真是足够的大,整个长春都在吉林大学里面,杭州在浙大里面。有一个词很好玩,一个帽子大家戴。他们本来只是专科,本来只是一所中专,大家带上了共同的帽子,这也是曹操的计谋,拿铁链把小船圈在一起,变成航空母舰。有一些逻辑很奇怪,是快速发展,通过这样来讲,能够扩招,在这个之前,适龄儿童高中毕业后中国的学生能够进入大学占的百分比是10%,经过这一轮大学扩张,入学率达到了22%、23%,翻了一番。现在有很大的争议在两个问题上,摊大饼似的大学,是不是中国发展的一个方向,是不是造成了大学毕业之后就失业的根本原因?笼统大学里面,私立大学在未来应承担的社会的角色是什么呢?

我最近去了一趟西安,看到欧亚学院,在校有三万学生,一个学校三万学生。十来年就办成了这么大的学校,比起英国、美国、所有发达国家,都是望尘莫及的,中国真是奇迹,在全世界都是奇迹,一个能够在很短的时间里面,拥有这么大的规模,真的是中国的奇迹。但是问题是,大学到底是什么,我们给大学什么定义或者说我们学习一些什么样的大学,这很重要。我刚才讲了欧亚学校,它是不错的,它的老板叫胡建波,很有思想,他希望做成中国最著名的像1949年以前的那种大学,他只想招收7000多个学生,不想要三万多,只想要几千人,但是他的学生是真正培养出来,是一流的,是真正能够在社会派上用场的,或者真正有价值意义的。这里面就提出一个问题,大学到底要培养什么人,怎么样培养出的什么人才能标志这个大学是真正严格意义上的大学。在座各位有的是在校的学生,你们想象作为一个学生,你想得到什么东西?

学生:我觉得大学担负着道德教育和一种技能教育,我觉得这两种并重的。

信力建:你学的是什么专业?

学生:法律。

信力建:你现在受到的教育跟你所想象的有多大的距离?

学生:现在我感觉,道德教育比较缺乏。我觉得现在中国的大学教育,基本上就是以社会需求为导向。

信力建:谢谢,我就转到我的第二个主题,我们现在到底需要什么样的私立学校或者私立教育,它对中国有什么价值意义。1949年以前,中国的私立大学、教会大学培养了很多精英,解决了当时的问题,经过了60年的周折到了今天,我们是否要找到一条路,我们要创造一流大学,一流大学到底是怎么去表述,它是怎么运作的?

信力建:一流大学,我觉得不应该是公办大学,公立大学没法达到这个作用。在西方、在美国、在澳大利亚,在英美法系里面的私立教育,都是一流的,它不是公办大学是一流的,它一定是私立的,因为公办学校和私立教育,大家承担着两个不同的社会功能和作用。

公立的学校承担的是国民教育或者是弱势群体教育的功能,是公共教育,所谓公共教育,就是九年义务教育的所有国民都应该用公共财政,甚至说要中央财政。全世界的国家,只有中国是有两个税务局——国税局、地税局。其他国家没有的。其他国家都是落后国家(现场笑),没有两个税务局。

在朱镕基时代,中央税务局收到的税占27%,地方占73%,现在不一样了,中央税务局收到的税是70%,地方收到30%,中央税务局已经收入到了这么多税,是否应该去承担应有的一些工作,就是说,九年义务教育一律是由中央税收来做。否则,所有的讲话都是废话。没有最高的公共财政,去覆盖所有的国民,我们提出“党光普照”,党的光辉照亮每一个孩子,祖国的花朵都应该由党的阳光去照,这是很重要。

13亿国民希望的教育是怎么样的?我提出两个观点给大家参考。

第一是价值的最大化,价值的最大化才能讲到道德,我们有道德情操、有普世关爱、有公平、正义等等,这个最大化很重要,必须有一个道德,有一种拯救的情怀,或者说帮助国家,中国振兴的情怀,要达到这个最大化。我们赋予大学的意义,很重大的一条就是注入价值的最大化,培养我们的学生,每个人都应该有像甘地、林肯、释迦牟尼、耶稣,为人类受难,帮助人类的,帮助国家的,都有很高的道德情怀。

第二,效率的最大化,让所有的孩子都能上大学,上北大、清华,这是中国人梦想的。但是这只是我们的价值取向,应该写在某一份文献里面,教育部按照这样一种指导思想,指导教育部所有工作,或者使其成为国民、媒体共同的价值取向,就是最大化。比如说流动儿童,不因为没有钱、没有学籍、没有户籍、没有分数等等就取消他的学习权利,所有人都有权利完成九年义务教育,甚至是12年的教育,甚至能读大学。美国基本上只要愿意读大学的,都能够读大学。这也是最大化。

讲到最大化,就要讲到私立学校,在这两个最大化里面,怎么去完成它,公办学校要保障所有弱势的国民或平等的国民完成教育,不管是西藏的、新疆的、北京的,每个孩子都应由中央政府给予同等的钱,完成九年义务教育或者是更高的教育。私立教育刚好相反,它是帮助有钱的人,帮助富人受教育。私立教育是劫富济贫,有钱的是自己花钱去受教育,穷人或者普通国民是由国家花钱去受教育,我们一定要搞清楚这个概念,很多人反对这个概念,说凭什么富人去读好的学校,没有凭什么,现实就是这样,你能够读清华北大,能够读到北京名校的,90%的人是非富则贵的。问题是,富人要仁,应该要担当自己的社会责任,而不仅仅是享受,本身这种教育经费已经很缺失了。

数据表明,去年受九年义务教育的学生,上海的经费是一万多,云南的经费才300元。这个数据相差很大!为什么会出现这样情况,在上海上学有上海的财政,上海的财政不会拨给云南。但是我们还有一个政府,还有中央政府,国家税务局,国家税务局就应该去做这个事情。比如说特殊教育,应该由私立学校去做,但是现在也很特别,像广州的穷人或者是流动人口,他们很有福气,他们去上私立学校,广州有300所私立学校,容纳了40万流动人口,这40万的流动人口是没有享受到国家一分钱,全靠他们的父母给钱供他们的子女读书,但是政策还在考他们,比如说不能够在广州升到高中,他们要回到乡下读到高中,才能考大学。或者他们要花很大的一笔钱,也能在广州读高中,但是待遇完全不一样,蛮复杂的一个事情。

私立大学,私立学校在中国目前来讲发展不够,造成目前很多的现状,私立学校现在是不发展,《民办教育促进法》颁布到现在已经六七年了,到目前为止,除了颁布那一年,批准了一些民办学校之后,这三年到五年各地的政府几乎都不批准民办学校,首先没有新产生的民办学校,不管是九年义务教育还是大学,这是很大的问题,大家可以研究一下,现在一所学校,大都上万甚至几万人,干柴和烈火放在一起,若学校的管理不到位,资金不到位,自然会发生很多问题。从维稳的角度应该把它分开,一所民办大学最多只能容许它有一千人,不能有一万人,全部分开,只能办小的私立大学,不能办大的私立大学。这是很重要的一点。反过来教育部颁布的一个指令,办私立大学,必须有三百亩地,有五万的建筑面积,有30万的图书,我现在算了一下,除非手里拿了两个亿,否则就不要想办私立大学,因为买不到牌照。

中国大学教育的未来之路

广东来了一个书记叫汪洋,搞思想解放,我给他提出了一条建议,我说办学也要思想解放,杀出一条血路,做教育特区,引进外国的学校,现在中国已经引进有世界 500强企业,能不能引进世界500名校到中国,目前中国一年去留学的人相当多,好像是20多万。若每个学生假定是用30万人民币,就有600个亿的外汇流到外国,如果,我们把外国学校引进来,我们至少可以省300个亿,因为他吃喝在国内,消费在国内。另外北京有一个统计,今年高考之后,流到外国的学生比去年翻了一番。有7000个学生出国留学。从经济学来讲,是不合算的。中国发展了30年,取得了举世瞩目的成就,这个成就就是我们成了世界工厂,我们有富士康这样庞大的代工企业,但是未来30年,我们中国人不仅仅是只做代工,我们还要跟世界列强争夺高地,我们也做大飞机,因为现在全世界只有两个国家能做大飞机,一个是波音,一个空客。还有IT产业,或者做创意、或者动漫,但如果没有很好的教育根本不可能,现在讲科技创新是空的。但有一个母体,学校、高校是培养这种人才制造的一个基础,为什么我们能够引进500强,不能引进制造500强的母体呢?我觉得这在逻辑上是有问题的,所以我在广东提出了这个意见之后,广东省政府蛮智慧的,表面上一句话不说,但私下里做了一些事,在珠海办了一所纯外国人办的大学,在深圳办了一所,到今年又批了四所。各地陆陆续续地也在做这样的事情,我提出,应该让各国所有的名牌学校,包括北朝鲜的名牌学校来中国办学。

第二,应该恢复1949年被摧毁的私立大学或者教会大学,全部恢复。如果土地被占用的,可以异地重建,如果没有后人的,可以另外找人申请,全面恢复。因为这里面牵涉到一些逻辑性的东西,比如说,第一,为什么要高考,现在我们有一个部门,叫做招生办,统一招生,经过了12年的寒窗苦读,学生从早上七点起床一直到晚上12点,12年过去才能够知道,原来一直在做一个抢板凳游戏,抢名校的板凳。西方没有这个事情,如果我们把学校办得足够得多,根本就不需要抢板凳,我们现在做的是体育而不是教育,是竞技,就好像足球一样,很多人去抢一个球。我们应该把这种竞技,改为教育,教育是因材施教,因人施教,每个人都有不同的发展,而不是让所有人都去了抢夺,这在道德上也是不合理的。刚才那位学生也说了,你教育我们,首先有道德,我们六十年教育是学雷锋,学雷锋让给别人,我们现在不是让给别人,而是千方百计地我有书读,你没有书读,小学升初中、初中升高中都是选拔性,也就是淘汰性,淘汰再淘汰,这是需要改变的。首先要改变一个思路就是所有的人没什么差别,只是选择不同路罢了。比如说姚明,打球打成冠军,你是成功的,比如说刘翔,你跑得快你也是成功的,周星驰演戏演得好也是成功的。每个人都有不同的成功道路,不是说上了北大清华才是成功。我们要改变这个观念。

在这点上,教育部就要有一个功能的转变,除了大力发展民办教育,还要降低这个标准,从屠夫转为助产师,他们的功能不能像现在这样,只是鉴别哪些人不能读书,要读书要通过它的批准。而是要帮助每个中国人都能够读书,帮助任何一个中国人,找到他们读书的方法、时间、地点和方式。

目前来讲,中国私立学校所占的比重非常小,这对改革造成很大的困难。因为我们知道,如果房子用一个根柱子去承担的话,这个柱子风险是相当大。这样的情况下,我们要帮他竖三根柱子,一根是外国的学校,一根是私立的学校,一根是教会学校或者是NGO、慈善团体所办的学校。竖三根柱子帮助公立学校承担中国教育的责任,让公办学校减负。停下来修理一下,这样才行,否则公立学校是没有办法工作的,满负荷的工作让学校连休息的时间都没有。这对公办学校不利,公办的学校的校长、教授,也是很辛苦,所面对的风险、社会责任很大。

展望未来30年。温家宝总理提出了一个很好的课题,如何让教育家办学,第一,说明现在不是教育家办学,这是没有疑义的,那是谁在办学呢?是政客、官僚在办学,这是一个很大的问题,要改变这个;第二,他说要让懂教育的人,懂教育规律的人,一辈子投身到教育行业,这很重要,我觉得中国教育的未来就要靠私立学校,要通过举办更多的私立学校,让中国老百姓都能受到良好的教育,改变中国目前老百姓只能做代工的总体格局。让中国因为有很多的人才而崛起,跟世界列强能够平起平坐,我期待这一天。谢谢大家。

主持人:谢谢信总,今天信总讲的话题是从民国教育讲起。他讲到民国教会学校的兴盛以及私立学校的兴盛,有一些数据的统计会发现的确很蓬勃,培养了很多重要人才。民国的教育之所以兴盛,背后还有一个支撑,我曾经采访过一批人,研究过1922年做壬戌学制改革的情况。民国时期每一次教育改革,在科举废除实行新式教育之后,每个学制的拟定都是哪些人做的呢?都是一群知识分子一群教育家在主导,包括胡适在内,他们积极参与学制的制定。每个教育团体、每个县都有一个自己组织的教育社团,每个省都有了教育方案之后,就再进行探讨,这就有很多的盛会、很多史料。这样就形成了1922年的“壬戌学制”。

民国时期的民间教育为什么如此发达,也有一个原因,可能当时的国民党政府根本忙不过来,当时一个是没有钱,二可能也没有时间管教育,这一块就给了社会,让社会的主动性都释放出来,包括教会、其它团体,就能够做得很好。我们这边在1949年之后,一开始就出现了一段私立学校完全没有的阶段。在改革开放之后,也有这么一个阶段,从85年最开始的私立学校到90年代,各省的私立学校中小学都有一个蓬勃发展的时期,这个时期,也恰恰是中央财政不够充沛的时期,我在今天的讲座之前,我跟21世纪学校的一个副校长吃饭,讲到很多教育学校,尤其是中小学,有一个蓬勃发展的时期,在《民办教育促进法》有了之后,在中央财政变的更充沛的时候,民办学校招生就很艰难了,因为很多公立的名校纷纷办民校。如今,小升初成了一个最激烈的战场。






TOP

和尚头上的虱子

TOP

提示: 作者被禁止或删除 内容自动屏蔽

TOP

中国现在连教育都没有,何谈大学。
当你想了解这个国家时候,你就走向了犯罪的道路。—艾未未

TOP

发新话题